Eugen Barilyuk EB43 Monkey Writer

Eugen Barilyuk

Published: 06 May 2026

Total Word Count: 0

←🏠 Back to eb43.github.io articles list
Eugen Barilyuk Monkey Writer

Designed CAD 3D-model of watch, 3D-printed in local library

If this watch had been made ten years earlier, it would have been called impressive. It still is, as money will not buy you one. And the irony is the most expensive part of this watch is the idea.

I wanted a watch. Just a watch. Big readable screen, no useless elements, practical minimalistic body, long battery life. Technology exists and is cheaply available, so the purchase sounds trivial? Well, try to find one.

The market will fail you. Every watch available misses something critical. You can get a watch with a clean display, but it will be the size of a brick. Or you get a compact-sized watch with a screen you have to squint at. Other watches have screens filled with decorative noise, so the time itself is pushed into a corner.

Smartwatches push poor user experience behind bells and whistles even further. Smartwatches, despite having big screens, tend to be the most useless watches. The time is displayed in small font, and also the screen is turned off all the time – you cannot simply look at the screen to get the time, you need to actively interact with this piece of shitech. Also, you have to charge a smartwatch every other day.

digital watch CAD design 3D print

Luckily, Chinese vendors had an idea to copy a clean design of a smartwatch but fill it with a classic digital watch. I have found such a watch on Aliexpress that fulfills almost 80% of a title “perfect watch”. It has an LCD screen – this screen technology consumes so little energy that screen stays on all the time and a watch works 5-10 years on a single charge (battery replacement). All you need to see the time – is to just look at the screen. No jiggling, wiggling, tapping or other interaction needed. The watch LCD screen has black numbers on white background – clearly visible under any sun. The screen is clean of useless elements, time and date have roughly 7/9 of the area, the screen is readable under wide viewing angles. And the watch body is not that large when compared to other models of similar screen area.

But the watch still felt somewhat bulky on a hand, I wanted this screen but in smaller body. When I took it apart, the answer was obvious. The actual watch module is thin and compact. All the bulk is in the case with walls of 5 mm in thickness.

digital watch CAD design 3D print

The original manufacturer of this watch is unknown – it is sold under multiple brands, including no name merchants, who simply name it a sport watch. There is a high chance the design of this watch was inspired by Huawei Fit, Titan AiRA or another square-shaped smartwatch series.

Making 3D-model of a new watch body in CAD

There were two design attempts so far, with a first one to be initially considered as a draft. In its original body the watch has a following look:

digital watch CAD design 3D print digital watch CAD design 3D print

3D-modelling: attempt draft

A FreeCAD was chosen as a tool for creating a 3D-model, but later it was not found suitable for the task, and it was decided to switch to KOMPAS-3D.

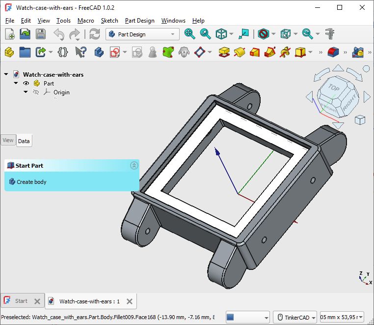
The intention was to make the body as compact as possible, so two designs were created. Let’s call these designs “with ears” and “without ears”. The earless one relied on a rubber bracelet I already had. It looked fine in theory. In practice, the bumpers required to hold it in place made the body as large as the original. This design had an awful visual look. It died immediately.

digital watch CAD design 3D print

The design with ears follows the classic watch design style, while trying to be easier for assembly. This body represented a simple parallelepiped, allowing the watch module to fully fit inside and requiring only a flat cover. While it looked OK in virtual 3D on a screen, that still was excessively bulky when the item was 3D-printed as a physical object.

digital watch CAD design 3D print

The main reason for such parallelepiped design was a manufacturing limitation. The 3D-printing service was offered by a local library, which limits the order execution time to once per two weeks per customer. An order should consist of 3D-models that can be printed in under two hours. If printing time is greater – split it into two print jobs with two week waiting period per print job.

Having a body design that allows the watch module to fully fit inside allows using a flat cover. This allowed to skip the 3D-printing of the cover. Instead of waiting for another two weeks, the cover could be manually cut from any plastic.

Having first design 3D-printed, it was now time to transfer the watch module. It was immediately noticed that support ruined the printed item. The design intended a flat surface for watch screen glass to seat on, and supports could not be snapped off this surface without destroying it.

digital watch CAD design 3D print

Even very careful attempts of removing the support ended in an unsatisfactory visual result. However, at that moment we could try the watch in the new body to understand how to optimize the 3D design to achieve better visual aesthetics.

digital watch CAD design 3D print digital watch CAD design 3D print

3D-modelling: attempt number two

The width and height of the watch in a new body have achieved a desired level. Alas, the parallelepiped design made the watch to appear thicker than desired. Clearly, a redesign was required to make the watch visually slimmer, despite no actual changes in thickness.

The second design aimed to solve the visual thickness problem. The trick to be used was obvious: chamfers and fillets instead of right angled surface connection. The major problem is that chamfers and fillets require space, making the body bulkier. That is directly interferes with the main goal – to keep the body ultra compact.

Creating a significantly more complex 3D-model required using a more functional and user friendly CAD application. KOMPAS-3D offers more user friendly and feature rich interface than FreeCAD. The modeling had to be started from zero because CAD systems are incompatible, and user cannot transfer a model with a list of operations executed.

digital watch CAD design 3D print

The second design attempt produced a watch body of two parts. The main body part has a height of the watch module. The second element is the cover where the battery seats.

digital watch CAD design 3D print

After 3D-printing this model, it became obvious that this design brings what is required. It makes the watch visually thinner, while keeping the watch actually smaller than original watch case.

digital watch CAD design 3D print digital watch CAD design 3D print

At that point the mission of getting the perfect watch could have been completed, if only not the 3D-printing limitations. The supports, despite being manually and accurately placed in only strategic places, again, ruined the thin element for the watch glass to lay on. Also, the supports ruined pins that were intended to serve as a locking mechanism for two watch case pieces.

Just immediately after 3D-printing, the new body looked as shown below.

digital watch CAD design 3D print

Wrapping up: attempt number three is coming

Having solved a design problem and achieving a watch body that is significantly less bulky, while keeping the big screen size, leaves us with a manufacturing problem.

The 3D-model should be rebuild in a way to avoid using supports on its thin elements. The most obvious place are the interlocking pins, that can be replaced for more traditional method of connection the main body and a cover – with a screw and a threaded orifice.

Also, an original bracelet now looks too wide on this smaller watch body. The new design requires a narrower bracelet.

https://www.free-counters.org Flag Counter